その他
2024-08-30

中国で『市内免税店』が拡充、トランジットビザ免除に続くインバウンド促進策

中国インバウンド日本

中国の財政部、商務部、文化旅游部、海関総署、税務総局はこのほど「市内免税店政策の改善に関する通知」を発表し、10月1日から「市内免税店管理暫行規定」に基づいて市内免税店の管理業務を規範化する方針を明確にした。これにより、広州、成都、深圳、天津、武漢、西安、長沙、福州の8つの都市にそれぞれ1つの市内免税店が設立される予定である。


中国5部門が共同で通知発表

財政部、商務部、文化和旅游部、海关总署、税務総局が8月28日、「市内免税店政策の改善に関する通知」(以下「通知」)を発表し、2024年10月1日から「市内免税店管理暫行規定」(以下「規定」)に基づいて市内免税店の管理業務を規範化し、市内免税店の健全で秩序ある発展を促進する方針を明確にした。

これは144時間のトランジットビザ免除政策に続くインバウンド促進策であり、国内外の旅行者に利便性と優遇措置を提供し、消費需要の喚起と市場の活性化を目指すものとして位置づけられている。では、市内免税店とは何だろうか。市内免税店はどの都市に設置されるのか。旅行者はどのような条件を満たせば市内免税店で免税品を購入できるのか。基本情報をピックアップしてみることにしよう。


市内免税店とはなにか?

「市内免税店」とは、国務院の承認を受けて都市内に設立される免税店であり、出国予定の旅行者に対して免税商品を販売する店舗である。これまで中国では免税店市場が空港や離島に集中してきた経緯がある。そのため、出国者は限られた時間で買い物を済ませるか、特定の場所まで足を運ばなければならなかったが、市内免税店の出現により消費者は都市の中心部で余裕を持って買い物ができるようになった。


「市内免税店」で購入した免税商品は免税品受取所で受け取り、1回限り国外に持ち出すことができる。このことは、ショッピングのための移動や時間のコストが大幅に軽減され、より便利で柔軟なショッピング体験を享受できることを意味する。市内免税店は空港免税店に比べて店舗面積も広く、より多様な商品が取り扱われているため、より多くの選択肢が利用者に与えられる点でもメリットがある。


市内免税店は27か所に拡充へ

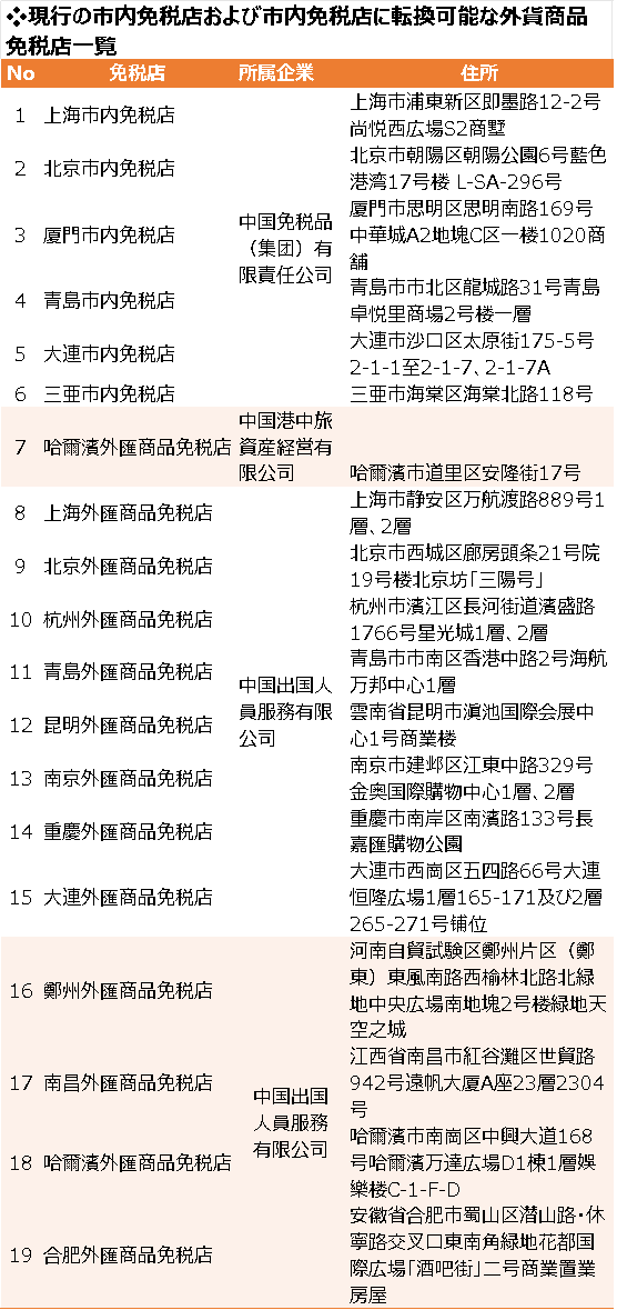
現在、中国国内には、中国免税品(グループ)有限責任公司が運営する市内免税店が北京市、上海市、青島市、大連市、厦門市、三亜市に設置されているが、「通知」によればこれらの店舗は「通知」の施行をもって所定の「規定」に従うことになる。

また、北京市、上海市、ハルビン市など13の外貨商品免税店は、通知施行日から3か月以内に市内免税店に転換し、税関の検査を経たうえで営業を開始する。このほか、広州市、成都市、深圳市、天津市、武漢市、西安市、長沙市、福州市など8つの都市にそれぞれ市内免税店が1店舗設立される予定だ。全国の市内免税店の数は現行の6店から一挙に27店に増加することになる。

ネット情報を元に作成・加工


利用資格は?何が買える?

「通知」によると、市内免税店で買い物をする際には以下の条件を満たす必要がある。まず、有効な出入国証明書を所持し、すでに出国便の航空券または国際クルーズの船券を購入している旅客であることが要件になる。有効な証明書にはパスポート、港澳(香港・マカオ)通行証、台湾通行証などが含まれる。このほか、購入した免税商品は本人が出入国証明書と購入証明書を提示し、免税商品の引き取り地点で受け取る必要がある。


市内免税店では、主に食品、衣料品、バッグ、靴、帽子、マタニティ・ベビー用品、宝飾品、工芸品、電子製品、香水・化粧品、酒類など携行に適した消費財が販売される。そのため、自主ブランドや中国の伝統文化を広めるうえでメリットがある製品の取り扱いが奨励されるという。

このほか、買い物は出国時の都市にある市内免税店で行うことが求められる。市内免税店での購入に上限はないが、税関の規定により、国外に持ち出す荷物は自用・合理的な数量であることが求められる。また、購入した商品を再度中国に持ち込む際には、通常の持ち込み品として税が課される。


インバウンド促進への期待

市内免税店の新設は、各都市が国際消費中心都市としての地位を強化し、地域経済の成長と活性化をもたらすものとして期待されている。特にインバウンド観光の促進において、この政策は重要な役割を果たす。外国人観光客が中国の消費市場にアクセスする新たな窓口となり、ショッピングを目的とした旅行需要を喚起していく。

中国では、免税制度の拡充によって、観光客がより多様な商品を手軽に購入できるようになり、中国旅行の魅力が一層高まることに期待が寄せられている。都市ごとの特色ある商品ラインアップが用意されることは、各地への観光客誘致に寄与し、観光消費の地域全体への波及につながる。(編集:耕雲)

 参考 

 関連記事 


 おすすめ  
中国渡航に欠かせないデーターSIM&NSN対策は中国移動香港CMlink社の「中国商楽通」をお勧め!中国ローミング回線利用で、5G/4G每日上限無制限使い放題! 30日間契約・月額JPY9,980【488元】


 おすすめ  
5G/4G中国ローミング上限無制限、毎日使い放題グローバルSIM「中国商楽通企業版」。日系中小企業の国際業務を安心・安定・格安で支援します。

 おすすめ  
「邦人NAVI」アプリをダウンロードし、会員登録で日本の地域IP制限AM/FMラジオを聴取!

この記事をシェアする

関連記事

その他

インバウンド比較:中国にいる外国人・日本にいる外国人

2025-10-28

中国日本インバウンド
その他

インバウンド比較: 中国に住む外国人、日本に住む外国人

2025-08-25

中国日本インバウンド
その他

日本のパスポート力、順位を落としたのはなぜ?米国12位、中国64位

2025-10-17

中国日本