その他
2024-10-22

広東省でデング熱急増、1週間で新規感染2;005例、日本でも国内症例の懸念?

WeChat


広東省でデング熱の感染者が急増している。広東省疾病管理予防センターの発表によると、10月7日から13日までに同省でデング感染の新規感染が2,005例(うち1,985例が本土感染)確認された。感染者増加の背景には多雨による影響で媒介蚊が繁殖したことがあるとされる。


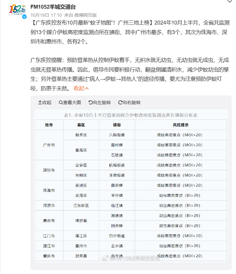
広東省が「蚊の生息密度マップ」更新

広東省疾病予防コントロールセンターは、2024年10月上旬における省内のデング熱媒介蚊の最新リスク警告の一環で、最新版「蚊の生息密度マップ」を公開した。全省で13か所の高密度地点が確認され、広州市が最多の3か所、次いで珠海市、深圳市、惠州市がそれぞれ2か所ある。

デング熱の媒介となる蚊のリスク指標は、幼虫密度(ブレトー指数BI)と成虫密度(誘蚊器法MOI)で測定される。BIまたはMOIが20を超えると媒介蚊の密度が高いと判断され、複数の地点で数値が超過した場合はデング熱流行リスクが高いことを示す。


広州でデング熱が急増

広東省の「蚊の生息密度マップ」に関心が集まる背景には同省のデング熱感染者が急増していることがある。広東省当局は10月7日から13日までに同省でデング熱感染例が2,005例(うち1,985例が本土感染)確認され、うち重症例が4例あったとしている。地域別では佛山市が462例、広州市が437例、深圳市が209例と多く、広州市では前週比73.41%の増加となった。主に白雲区や番禺区で感染が広がっている。

こうした情勢を受け、広東省および省内各都市当局は市民に向け、蚊を媒介とする同感染症への警戒を高めるように呼びかけている。蚊に刺されないよう十分に注意する一方、幼虫対策として鉢や容器にたまった水を除去するなど、媒介蚊の発生自体を減らすべく行動をとるように求めた。

出所:「健康广东」Weixin公式アカウント


日本でも本土感染例が確認?

デング熱の脅威は日本も無関係ではいられない。本土感染の症例が存在した可能性をほのめかす報道もある。厚生労働省生活衛生局感染症対策部感染症対策課は、10月7日付で「デング熱の国内感染が疑われる症例の発生について」と題した通達を、都道府県や保健所設置市、特別区の衛生主管部(局)宛てに送付し、国内感染が疑われる例があれば速やかに保健所へ情報提供するよう求めた。

通達によると、台南市政府衛生当局が9月27日にデング熱患者の輸入症例について発表した際に、患者が9月に日本国内を旅行した際にデングウイルスに感染していた可能性を指摘していた。患者は30代男性で、横浜と大阪を訪問後にデング熱を発症したという。現時点では関係自治体が実施している媒介蚊のサーベイランスでデングウイルスは検出されていないものの、今後の推移を注視する必要がある。


10年ぶりの流行リスク

デング熱は蚊によって媒介され、主に熱帯・亜熱帯地域で流行する。症状は高熱や頭痛、発疹などが特徴で、通常は1週間で回復するが、まれに重症化し、デング出血熱やデングショック症候群になることもある。毎日新聞オンラインが7月11日付で報じた内容によると、デング熱の患者数は今年上半期で1,000万人を超えていたとしており、年間患者数が過去最悪だった2023年(約630万人)を上回ったことが世界保健機関(WHO)などの集計で判明している。

SNSではデング熱感染をめぐるフェイクニュースも。当局が払拭する事態となった。

日本では、2013年に訪日したドイツ人旅行者が日本国内でデング熱に感染し、翌2014年には東京で160人もの国内感染例が発生した。デング熱が日本国内で流行したのは69年ぶりのことで、大きな注目を集めた。気温が低下することで日本国内の蚊の繁殖は抑制されるが、外国人訪問者が増加する昨今の状況を受け、監視強化や予防対策の徹底が求められている。(編集:耕雲)

 参考 


 おすすめ  
中国渡航に欠かせないデーターSIM&NSN対策は中国移動香港CMlink社の「中国商楽通」をお勧め!中国ローミング回線利用で、5G/4G每日上限無制限使い放題! 30日間契約・月額JPY9,980【488元】


 おすすめ  
5G/4G中国ローミング上限無制限、毎日使い放題グローバルSIM「中国商楽通企業版」。日系中小企業の国際業務を安心・安定・格安で支援します。

 おすすめ  
「邦人NAVI」アプリをダウンロードし、会員登録で日本の地域IP制限AM/FMラジオを聴取!

この記事をシェアする

関連記事

その他

普洱茶故鄉化身「世界咖啡帶」:雲南示範地方創生新模型

2025-10-28

料理
その他

電子支付霸權新局面,新勢力開始行動

2025-10-28

その他

【音声】ライター機内持ち込み“自慢動画”が炎上、違法と迷惑を“再生数”に変える危うさ

2025-10-28